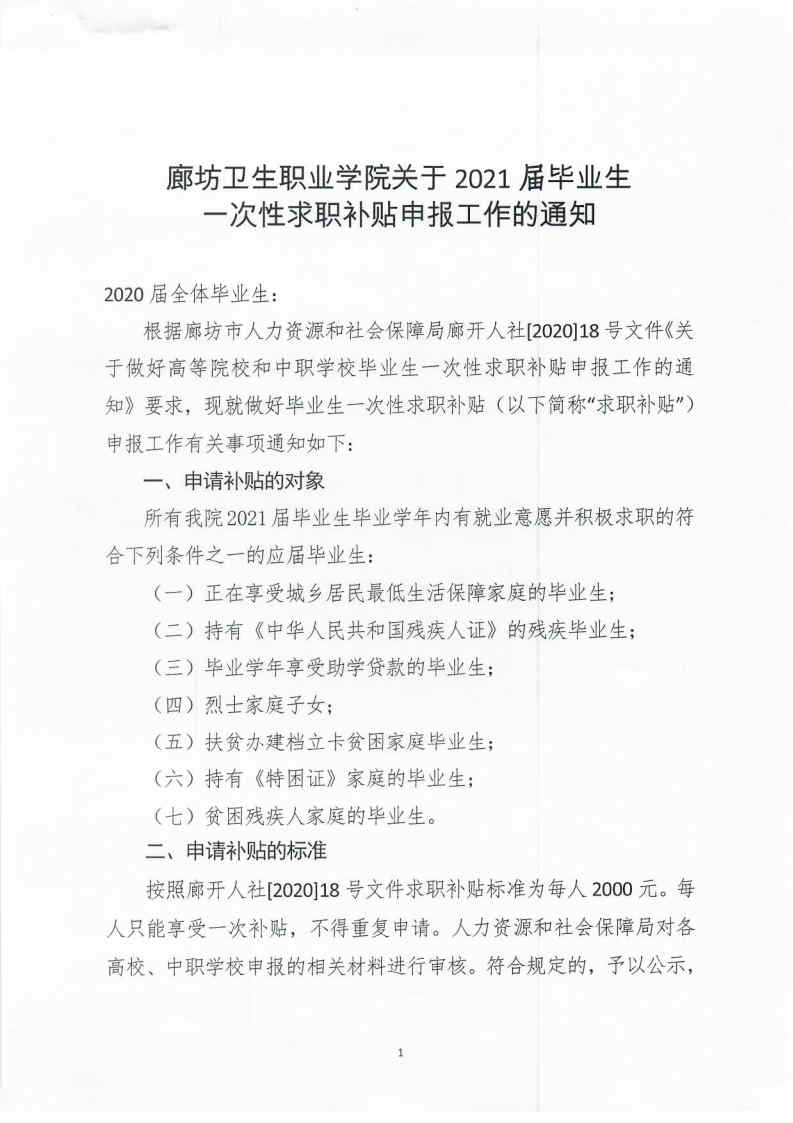
学生
教工
访客
搜索
网站首页
校内新闻
公告通知
人才培养
科学研究
招生就业
校务公开
视频资料
学校概况
学校简介
组织机构
现任领导
生命科学馆
乘车指南
机构设置
党政机构
教学机构
教辅机构
附属医院
教育教学
科学研究
学风建设
招生就业
学生服务
图书馆
后勤服务
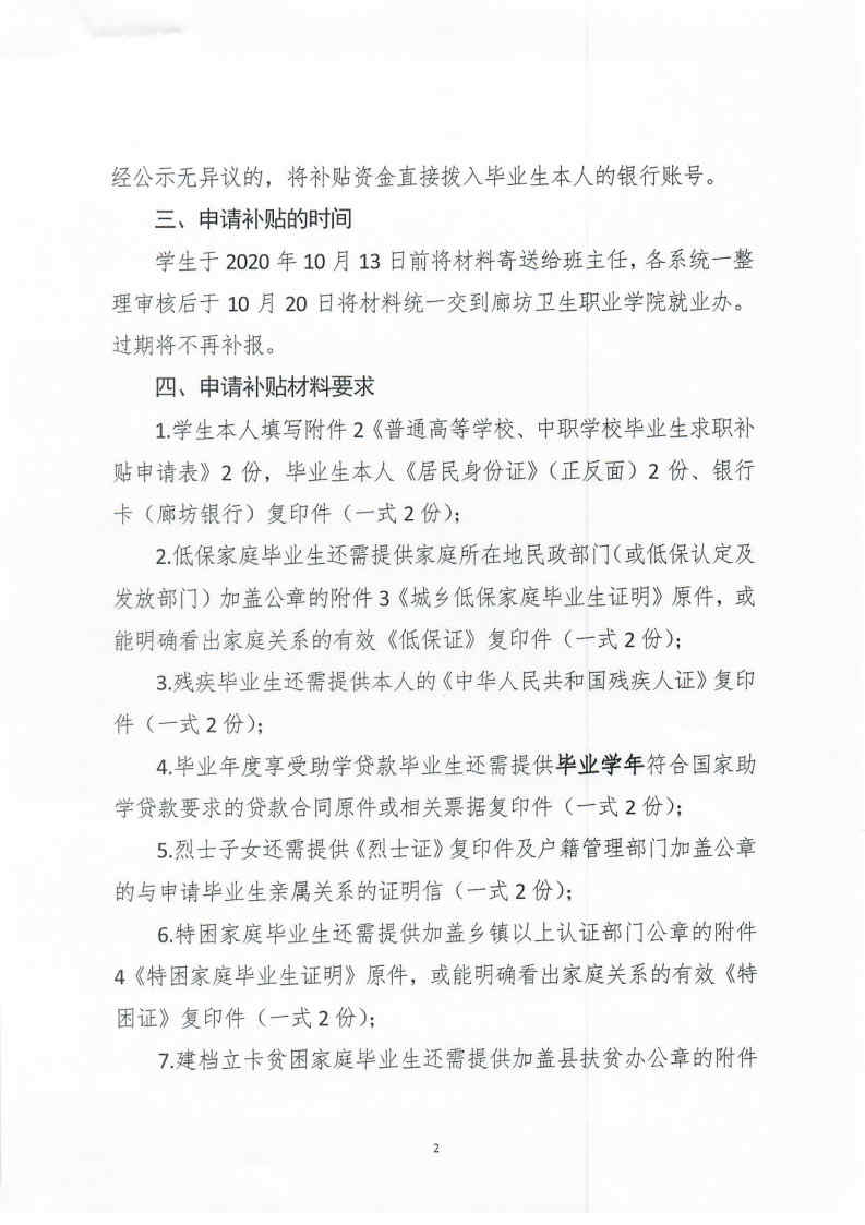
网站首页
校内新闻
公告通知
人才培养
科学研究
招生就业
校务公开
视频资料
学校概况
学校简介
组织机构
现任领导
生命科学馆
乘车指南
机构设置
党政机构
教学机构
教辅机构
附属医院
教育教学
科学研究
学风建设
招生就业
学生服务
图书馆
后勤服务
网站首页
校内新闻
公告通知
人才培养
科学研究
招生就业
校务公开
视频资料
网站首页
招生就业
正文
廊坊卫生职业学院关于2021届毕业生一次性求职补贴申报工作的通知
资讯来源:招生就业办公室 发布时间:2020-09-14 15:55:40 点击数量:
附件2:普通高等学校、中职学校毕业生求职补贴申请表.xls
附件3:城乡低保家庭毕业生证明.docx
附件4:特困家庭毕业生证明.docx
附件5:建档立卡贫困家庭毕业生证明.docx
上一篇
下一篇
搜索